套餐价格(官费和服务费) / Package fee
![]() | We Make Patenting Easy!我们让专利申请更简单咨询和寻求报价: 13810826015 E-mail: mail@yezhimaip.com |
申请流程 Application Process Flow
发明专利申请流程 Invention
韩国工业产权局
- 英文:Korea Intellectual Property Office,简称:KIPO
- 网址:Korean Intellectual Property Office (kipo.go.kr)
- 韩国发明专利检索:KIPRIS IP Information Searcher
- 韩国专利申请号是从1999年1月1日起启用的新的申请号结构,具体格式为:
- 【专利类型】+【4位公元年份】+【7位流水号】
- 其中,10表示发明
- 20表示实用新型”
- 30表示工业品外观设计”
- 40到75表示商标申请
- 流水号7位数字首位数字如果为“7”,则表示该专利申请类型为:PCT进入韩国国家阶段的专利申请
- 【专利类型】+【4位公元年份】+【7位流水号】
- 韩国专利申请号是从1999年1月1日起启用的新的申请号结构,具体格式为:
提交语言:韩语 | |
巴黎公约途径 | PCT途径 |
必要文件:
| 必要文件:
|
附加文件(如有)
| 附加文件(如有)
|
20年,农药或医药可延长保护至25 年
- 巴黎公约途径:最早优先权日起12个月(不接受优先权恢复)
- PCT途径:最早优先权日起31个月(不接受优先权恢复)
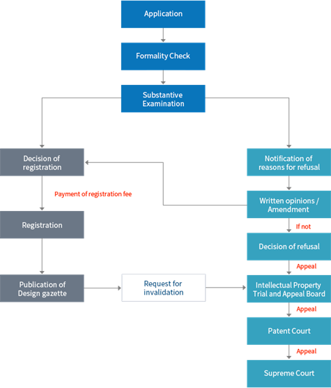
KIPO对发明专利申请进行形式审查和实质审查。
形式审查:如出现下列任一情况,申请将被退还给申请人,不分配任何申请号,并被视为从未提交过:
- 申请类型不明确
- 未说明启动申请程序的个人(或法人)(即申请人)的姓名或地址
- 申请不是用韩文撰写的
- 申请未附说明书(包括发明的详细描述)
- 申请是由在大韩民国没有地址或营业地的个人提交的,且未在大韩民国使用代理人
一旦申请符合形式要求,KIPO将分配申请号,如缺少文件或信息,KIPO将发出补正通知,要求申请人在指定期限内答复补正。申请人可提出延长期限请求。
公布:专利申请将在自申请日起18个月后自动在"专利公布公报"上公布,申请人可提出提前公布请求。专利申请一旦公开,与申请有关的任何文件都将提供给公众查阅。任何人都可向KIPO提交与相关发明的专利性有关的信息以及任何支持证据。
- 韩国专利法对已公开的专利申请规定了一种特殊的法律效力:根据第 65(1)条,如果申请人在其申请公开后向被指控的侵权人发出警告信,则随后计算合理赔偿额的时间将从侵权人收到警告信之日算起。在相关专利权注册之前,不能行使要求赔偿的权利。
实质审查:申请人或利害关系人可最晚申请日起5年内提出实审请求。实审请求一经提出,不得撤回。专利申请按照提交审查请求的顺序进行审查。一般将在提出实审请求后14-20个月收到第1次审查意见通知书。申请人也可在提出实质审查请求时,或者最晚自提出实审请求之日起9个月内提出。审查开始日期不得早于实审请求提出之日起24个月,不得迟于申请提出之日起5年。根据KIPO指南,申请的实质审查应在申请人指定的审查开始日期后约3个月内开始。
授权:如KIPO发现有理由驳回专利申请,将发出初步驳回通知,申请人需在审查员指定的期限内对初步驳回做出答复,申请人也可就答复提出延长期限请求。符合授权条件的专利申请将予以授权。申请人需自收到授予专利权决定通知书起3个月内缴纳前3年的年费作为授权费,缴费后专利将予以公告,任何人都可在专利登记之日起至公布之日起6个月期间对专利登记提出撤销申请。
驳回:如KIPO发现驳回理由,将向申请人发出驳回理由通知书,并在确定期限后给予提交论证的机会。
授权前书面意见/修改:申请人可在专利授权决定的核证副本送达之前修改说明书或说明书附图。如申请人收到审查员的驳回理由通知书,申请人可在驳回理由通知书的规定期限内进行修改。如因为修改而导致驳回,则可在期限内对申请进行修改或申请复审。在因修改而出现驳回理由的情况下,只有在以下情况下才可以进行修改:
- 限制或删除权利要求
- 通过增加权利要求缩小权利要求的范围
- 在最初的说明书或说明书附图中记载保护范围内更正任何不正确的说明或写清楚不清楚的说明
- 或将权利要求的保护范围恢复到修改之前,以回应因增加新事项而出现的驳回理由
驳回理由的重新考虑:如果在提交修改后的复审中发现驳回理由,应告知最终驳回理由。但如审查员在复审后未发现驳回理由,则予以授权
上诉:申请人可就驳回决定提出上诉至知识产权专利法庭(Intellectual Patent Tribunal)。针对知识产权专利法庭的审判决定或驳回审判或重审请求,可向专利法院(Patent Court)提起诉讼。就专利法院的裁决可向最高法院提起上诉(Supreme Court)。
加快审查:

韩国发明专利审查流程
韩国专利法第30条允许在提交申请前的6个月内在互联网、报纸等媒体上公布发明的细节,而不影响专利的新颖性
- 申请人应自申请日起30天内提交包括不丧失新颖性书面声明,以解释公布发明的目的,并确认公布的相关事实
2-3年
- 授权费:申请人需在收到授权通知后3个月内缴纳授权费,并同时缴纳第1-3年的年费。若未能在3个月内缴纳登记费,仍可在三个月期限届满后的6个月后,缴纳两倍的费用来获得授权登记
- 年费:年费自授权日起第4年起开始逐年缴纳,年费金额取决于权利要求数量。年费也可囤交。如年费逾期可在到期后的6个月宽限期内缴纳,第1~6个月的滞纳金分别是当年年费金额的3%、6%、9%、12%、15%和18%
否。不接受优先权恢复
是
是。可在收到授权/拒绝决定的30天内将专利类型由发明转换为实用新型,并缴纳相应的费用
实用新型申请流程 Utility Model
韩国工业产权局
- 英文:Korea Intellectual Property Office,简称:KIPO
- 网址:Korean Intellectual Property Office (kipo.go.kr)
- 韩国专利检索:KIPRIS IP Information Searcher
- 韩国专利申请号是从1999年1月1日起启用的新的申请号结构,具体格式为:
- 【专利类型】+【4位公元年份】+【7位流水号】 ,其中,
- 10表示发明
- 20表示实用新型”30表示工业品外观设计”;
- 40到75表示商标申请;
- 流水号7位数字首位数字如果为“7”,则表示该专利申请类型为:PCT进入韩国国家阶段的专利申请
- 【专利类型】+【4位公元年份】+【7位流水号】 ,其中,
提交语言:韩语 | |
巴黎公约途径 | PCT途径 |
必要文件:
| 必要文件:
|
附加文件(如有)
| 附加文件(如有)
|
10年
- 巴黎公约途径:最早优先权日起12个月(不接受优先权恢复)
- PCT途径:最早优先权日起31个月(不接受优先权恢复)
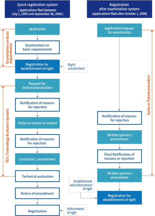
KIPO针对实用新型专利申请进行形式审查和实质审查,审查过程与发明没有太大区别。
韩国实用新型系统的特点包括:
- 首次申请原则
- 基于基本要求快速审查
- 可请求技术评估
- 通过技术评估可撤销或维持实用新型
形式审查:如出现下列任一情况,申请将被退还给申请人,不分配任何申请号,并被视为从未提交过:
- 申请类型不明确
- 未说明启动申请程序的个人(或法人)(即申请人)的姓名或地址
- 申请不是用韩文撰写的
- 申请未附说明书附图
- 申请是由在大韩民国没有地址或营业地的个人提交的,且未在大韩民国使用代理人
实质审查:申请人或利害关系人可最晚申请日起3年内提出实审请求。实审请求一经提出,不得撤回。专利申请按照提交审查请求的顺序进行审查。
加快审查:任何已提交专利或实用新型申请的人都可提出加快审查请求。对于与国家或地方政府的工作有关的专利申请,只有国家或地方政府,包括在国立和公立学校中设立的致力于技术转让和商业化的组织,才能提出加速审查申请的请求。加快审查请求适用于全球专利申请人。
专利转换:申请人可自收到审查决定起30天内提出专利类型转换请求,可在实用新型申请最初保护范围内将实用新型转换为发明。

韩国实用新型专利审查新旧体系对比
韩国专利法第30条允许在提交申请前的6个月内在互联网、报纸等媒体上公布发明的细节,而不影响专利的新颖性
- 申请人应自申请日起30天内提交包括不丧失新颖性书面声明,以解释公布发明的目的,并确认公布的相关事实
- 授权费:申请人需在收到授权决定通知后3个月内缴纳授权费,并同时缴纳第1-3年的年费。若未能在3个月内缴纳登记费,仍可在三个月期限届满后的六个月后,缴纳两倍的费用来获得授权登记
- 年费:年费自授权日起第4年起开始逐年缴纳,年费金额取决于权利要求数量。年费也可囤交。如年费逾期可在到期后的6个月宽限期内缴纳,第1~6个月的滞纳金分别是当年年费金额的3%、6%、9%、12%、15%和18%
1-2年
否
是。可在收到授权/拒绝决定的30天内将专利类型由实用新型转换为发明,并缴纳相应的费用
是
外观设计申请流程 Design
韩国工业产权局
- 英文:Korea Intellectual Property Office,简称:KIPO
- 网址:Korean Intellectual Property Office (kipo.go.kr)
- 韩国专利检索:KIPRIS IP Information Searcher
- 韩国专利申请号是从1999年1月1日起启用的新的申请号结构,具体格式为:
- 【专利类型】+【4位公元年份】+【7位流水号】 ,其中,
- 10表示发明
- 20表示实用新型”30表示工业品外观设计”;
- 40到75表示商标申请;
- 流水号7位数字首位数字如果为“7”,则表示该专利申请类型为:PCT进入韩国国家阶段的专利申请请;
- 流水号7位数字首位数字如果为“7”,则表示该专利申请类型为:PCT进入韩国国家阶段的专利申请
- 【专利类型】+【4位公元年份】+【7位流水号】 ,其中,
提交语言:韩语 |
必要文件:
|
附加文件(如有):
|
20年
- 巴黎公约途径:最早优先权日起6个月
- 海牙协定途径:最早优先权日起6个月
韩国的外观设计是一个比较宽泛的概念,包括与产品、广告、图形和多媒体设计相关的视觉传达设计,以及与生活空间或环境相关的环境设计。
目前,韩国的外观设计保护制度正在从实质审查制度(SES)向部分实质审查制度(PSES)过渡。申请人无权选择审查途径。PSES 适用于对趋势敏感且生命周期较短的物品,如食品(第1类)、服装和服饰(第2类)、旅行用品(第3类)、纺织品、人造和天然片材(第5类)、包装(第9类)、装饰品(第11类)、文具和办公设备、艺术家和教学材料(第19类)。洛迦诺分类法包含32个类别,但韩国只使用 31 个类别。在PSES 下,申请人可在自申请日起1-2个月内获得授权,并可享有多项外观和授权后异议等新程序。
关联外观设计:如果申请人同时提交两件或两件以上的相似外观设计,则申请人需将其中一件作为基本外观设计,其他设计作为关联外观设计。关联设计的申请可自基本外观设计的申请日起1年内提交。
延迟公布:申请人可针对外观设计提出保密请求。最长可延迟自外观设计授权日起3年再公布(正常情况下外观设计授权约需7个月)。
延期请求:
- 形式审查答复,申请人最多可提出4次为期一个月的延期请求
- 审查意见答复,申请人最多可提出2次为期一个月的延期请求
- 第一次延期的延期费为 20,000 韩元;第二次延期的延期费为 30,000 韩元;第三次延期的延期费为 60,000 韩元;第四次延期的延期费为 120,000 韩元
修改:只有在尚未收到临时驳回通知书的情况下,才能进行修改。且修改的内容必须是次要特征,不能改变初始设计的基本特征。
主动放弃:在外观设计授权后并缴纳授权费后,申请人可提交Form 12 并缴纳费用后,放弃部分外观设计,并说明希望放弃哪些外观设计。
实质审查制度(Substantive examination system, SES):实审制度下的外观设计需满足实质性要求,包括新颖性、创造性、工业适用性,以及不违反扩展的新颖性概念。申请人无需提出实审请求,外观设计申请按照申请日的先后顺序自动接受审查。

- 提交文件:
- 请求书,需明确创作者和申请人的名称和地址,如申请人为法人,还应写明代表人的姓名、发明名称及优先权信息(如有)
- 照片或图片(照片应清楚地展示设计,背景应纯净无阴影。 不大于10厘米 x 15厘米,不小于7厘米 x 10厘米
- 优先权文件核证副本及其韩译文
- 委托书
- 外观设计申请所附的图样应包括以下内容,申请人可提交外观设计的照片或样品,而不是图纸。图纸可包含透视图、正视图、后视图、右视图、左视图、俯视图、底视图和其他视图(如剖视图)。如物品是平面形状,则图纸中只需包含顶视图和后视图。
- a) 作为外观设计对象的物品
- b) 对外观设计和创造物重要组成部分的说明
- c) 外观设计的序列号(仅在申请多项外观设计注册时)
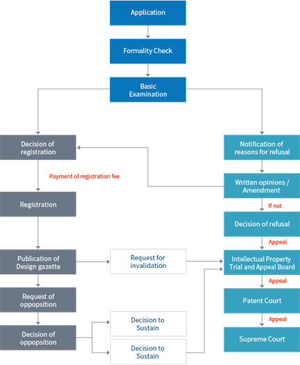
- 形式审查:KIPO收到外观设计申请后,KIPO将首先进行必要的形式审查以确定申请日。如有下列任何一种情况,申请将被退还给申请人,且不提供申请号,并视为未提交:
- 申请类型不明确
- 未说明即申请人的姓名或地址
- 请求书不是用韩文书写
- 未附附图或图片
- 未说明体现外观设计的物品
- 在韩国没有地址或营业地且未使用代理人
- 公布:申请人可在提出申请时提出公布请求,且在后续程序中不再允许提出公布请求,自公布之日起,申请人可向被控侵权人发出书面警告,说明已提出外观设计专利申请。申请人可以要求被警告者或在明知申请已被公开的情况下仍使用已提交的外观设计或类似外观设计的人给予赔偿。赔偿额将相当于申请人从警告之日或该人知道外观设计申请已提交之日至授权之日正常使用外观设计所能得到的金额。
- 加快审查:在外观设计公开后,如果有其他人正在使用相同的外观设计,申请人可提出优先审查。如外观设计在总统令中被指定,也可以提出紧急审查请求。
- 异议:自外观设计公布之日起,任何人可提交与该外观设计的可注册性有关的信息和任何支持证据提出异议请求。
- 实质审查:从申请日算起,完成审查一般需要1年左右的时间。如有潜在的第三方侵权风险或总统令规定必须紧急处理外观设计申请的情况,可提出加快审查请求。
- 根据韩国《外观设计法》的定义,符合保护条件的外观设计是指"物品中的形状、图案、色彩或其任何组合,对视觉产生审美印象"。物品一般是指有形的、可移动的和独立的事物
- 工业实用性:应能以工业方法批量生产
- 新颖性:外观设计不应与在申请之前已为公众所知或已在国内或国际上创作或发表的外观设计相同或相似
- 创造性:在相关领域具有一般技能的人不容易从广为人知的设计或形状、图案、颜色或其任何组合中创造出该外观设计
- 该外观设计不应属于韩国专利法第24条规定的不可注册的外观设计,如扰乱公共秩序或道德的外观设计,与国旗、国徽或公共组织徽章相同或相似的外观设计,容易造成与他人业务有关的物品混淆的外观设计,或仅由确保物品功能所必需的形状构成的外观设计等。
- 授权:如KIPO认为没有理由驳回或被申请人的论据和/或修改说服,将做出授权决定。在实质审查之后,根据SES对外观设计申请提出的异议不会被公布。但在授权后,外观设计将在名为"根据SES的外观设计注册公报"的官方公报上公布。
部分实质性审查制度(PSES):在PSES下,KIPO仅对外观设计进行形式检查。

- 在部分实审制度(Partial-substantive examination, PSES)下,申请人可就100件或100件以下属于单一类别的外观设计提出申请。
- 提交文件:
- 请求书,需明确创作者和申请人的名称和地址,如申请人为法人,还应写明代表人的姓名、发明名称及优先权信息(如有)
- 照片或图片
- 优先权文件核证副本及其韩译文
- 委托书
- 外观设计申请所附的图样应包括以下内容,申请人可提交外观设计的照片或样品,而不是图纸。图纸可包含透视图、正视图、后视图、右视图、左视图、俯视图、底视图和其他视图(如剖视图)。如物品是平面形状,则图纸中只需包含顶视图和后视图。
- 作为外观设计对象的物品
- 对外观设计和创造物重要组成部分的说明
- 外观设计的序列号(仅在申请多项外观设计注册时)
- 形式审查:根据PSES的规定,KIPO会进行审查以确定外观设计是否属于以下任何一种情况:该外观设计在工业上不适用,或者该外观设计可以通过在大韩民国广为人知的形状、图案、颜色或这些元素的任何组合很容易地创造出来:
- 与国旗、国徽、军旗、勋章、功勋章、公共组织的徽章和奖章、外国的国旗和国徽、国际组织的文字或标志相同或相似的图案
- 其含义或内容可能违反公共秩序或道德的图案
- 容易使人混淆与他人业务有关的物品的设计
- 仅由确保物品功能所必需的形状组成的外观设计
- 授权:如在形式审查中未发现任何缺陷,KIPO将作出授权决定。
- 异议:外观设计一旦公告,任何人均可自公告之日起3个月内针对该外观设计的授权提出异议。
即使外观设计在其外观设计申请日之前已经公布或为申请人所知或由申请人自己完成,只要在公布后12个月内提出外观设计申请,该外观设计仍被视为具有新颖性
- 申请人应自申请日起30天内提交不丧失新颖性声明,并提交相关事实的证明文件
- 授权费:申请人需在收到授权决定通知后3个月内缴纳授权费,并同时缴纳第1-3年的年费。若未能在3个月内缴纳登记费,仍可在3个月期限届满后的6个月后,缴纳两倍的费用来获得授权登记
- 年费:年费自授权日起第4年起开始逐年缴纳,年费也可囤交。如年费逾期可在到期后的6个月宽限期内缴纳,第1~6个月的滞纳金分别是当年年费金额的3%、6%、9%、12%、15%和18%
- 如因不可避免的原因无法在规定期限内缴纳滞纳金,可在自该原因不复存在之日起14天内缴纳逾期滞纳金。但如滞纳期届满之日起已过6个月,则本规定不适用
- 部分实质审查外观设计(Partial-substantive examination, PSES)平均授权时间:1-2个月
- 实质审查外观设计(Substantive examination system, SES)平均授权时间:7个月
否
是
在部分实审制度(Partial-substantive examination, PSES)下,申请人可就100件或100件以下属于同一类别的外观设计提出申请
